Business simulation in Consorzio Produttori Calcestruzzi

Il Consorzio ha inteso fornire agli imprenditori associati un tool utile per supportare lo sviluppo delle capacità decisionali nello specifico settore. Nel 2004 è stato richiesto di progettare e sviluppare un gioco di simulazione che ricalcasse le dinamiche tipiche contesto interno e di mercato delle aziende consorziate.

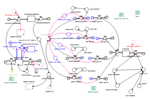
Attraverso consultazioni con i referenti del progetto è stato modellizzato il funzionamento di un’azienda del settore nelle sue gestioni principali mettendo in evidenza gli effetti di scelte specifiche di particolare interesse per l’imprenditore, come ad esempio i riflessi a breve e lunga scadenza degli investimenti tecnici sulla redditività e il posizionamento di mercato, come anche le conseguenze di politiche alternative di prezzo. Il modello ingloba inoltre alcuni effetti classici, bilancianti e rafforzanti, contemplati nell’approccio di system dynamics. Il business game è stato sviluppato attraverso il software iThink.

Calcestruzzi Business game

Le metodologie di simulazione System Dynamics (SD) sono state elaborate presso il M.I.T di Boston (USA).
La SD consente di rappresentare i sistemi come insiemi di più componenti che interagiscono tra di loro e di analizzarne il comportamento dinamico.

Si possono così comprendere le relazioni di causa-effetto di natura complessa, l’effetto dei ritardi e dei circuiti di retroazione.
Vantaggi della SD:
– si avvale di strumenti user-friendly
– favorisce una visione condivisa del sistema analizzato
– utilizza un linguaggio comune
– facilita il lavoro di gruppo,
– motiva gli individuali

condividi questo articolo